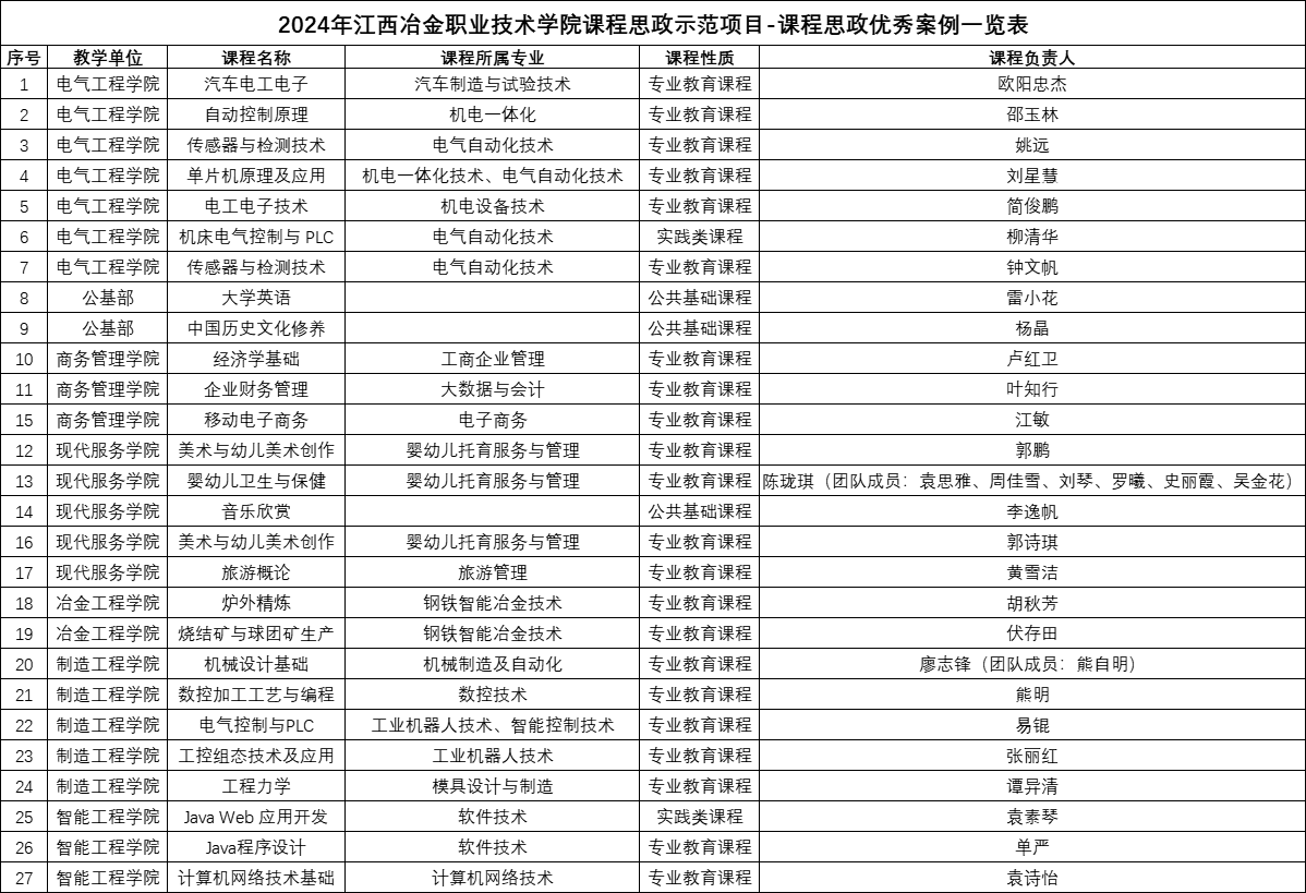
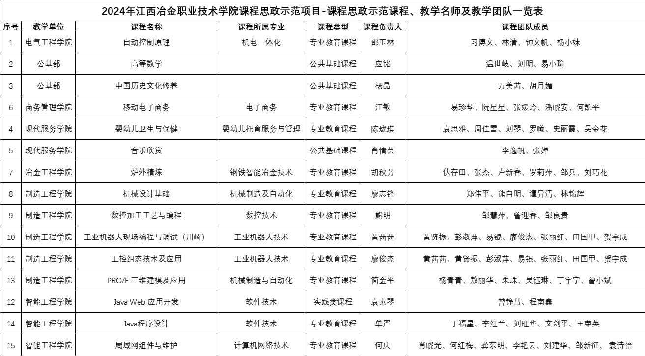
根据学校下发的《关于开展2024年课程思政示范项目建设工作的通知》(赣冶院教字〔2024〕16号)文件要求,经过各教学单位组织教师自愿申报,分院初审,教务处组织校外专家进行评审和学校复议,拟确定《汽车电工电子》等27个案例为课程思政优秀案例,《自动控制原理》等15门课程为校级课程思政示范课程,邵玉林等15名教师为校级课程思政教学名师,《移动电子商务》江敏教学团队等15个团队为校级课程思政示范教学团队。现进行公示。


公示时间自2024年8月22日起至8月24日止。如有对公示事项有异议,请于8月24日前向纪委办公室或教务处办公室反映。
纪委办公室:0790-6856769
教务处办公室:0790-6855381
教务处
2024年8月22日